成都市质量管理协会
Chengdu Quality Control Association
首页
关于协会
通知公告
质量资讯
培训课程
会员中心
联系我们
服务会员 资源共享
创新引领 追求卓越
成都市质量管理协会
近期活动
近期培训
近期会议
5
通知公告
首页
#
通知公告
#
关于组织申报“2023年度实施卓越绩效先进组织”的通知
关于组织申报“2023年度实施卓越绩效先进组织”的通知
来源:
|
作者:
成都市质量管理协会
|
发布时间:
892天前
|
589
次浏览
|
🔊
点击朗读正文
❚❚
▶
|
分享到:
各会员单位、有关组织:
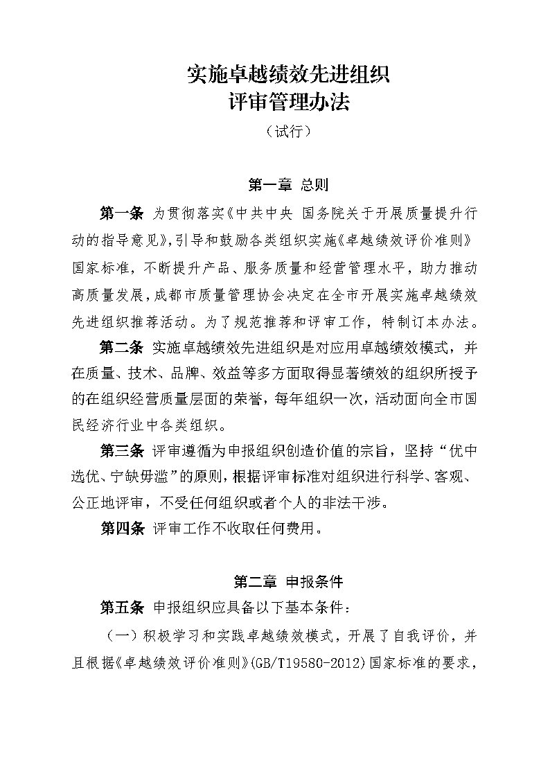
为积极响应《质量强国建设纲要》精神,全面贯彻高质量发展要求,引导各类组织运用先进质量方法、工具改进经营质量,提升管理水平,成都市质量管理协会按照《实施卓越绩效先进组织评审管理办法(试行)》(附件1)要求,开展2023年度实施卓越绩效先进组织申报评审工作。现将有关事项通知如下:
上一篇:
关于举办2023年成......
下一篇:
2024年度培训计划