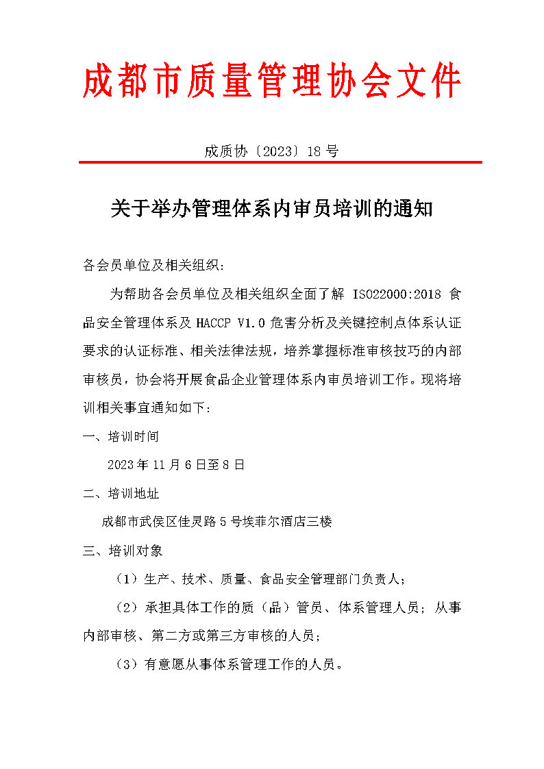
成都市质量管理协会
Chengdu Quality Control Association
首页
关于协会
通知公告
质量资讯
培训课程
会员中心
联系我们
服务会员 资源共享
创新引领 追求卓越
成都市质量管理协会
近期活动
近期培训
近期会议
5
通知公告
首页
#
通知公告
#
2023年11月6-8日食品企业管理体系内审员培训通知
2023年11月6-8日食品企业管理体系内审员培训通知
来源:
|
作者:
成都市质量管理协会
|
发布时间:
914天前
|
510
次浏览
|
🔊
点击朗读正文
❚❚
▶
|
分享到:
各会员单位及相关组织:
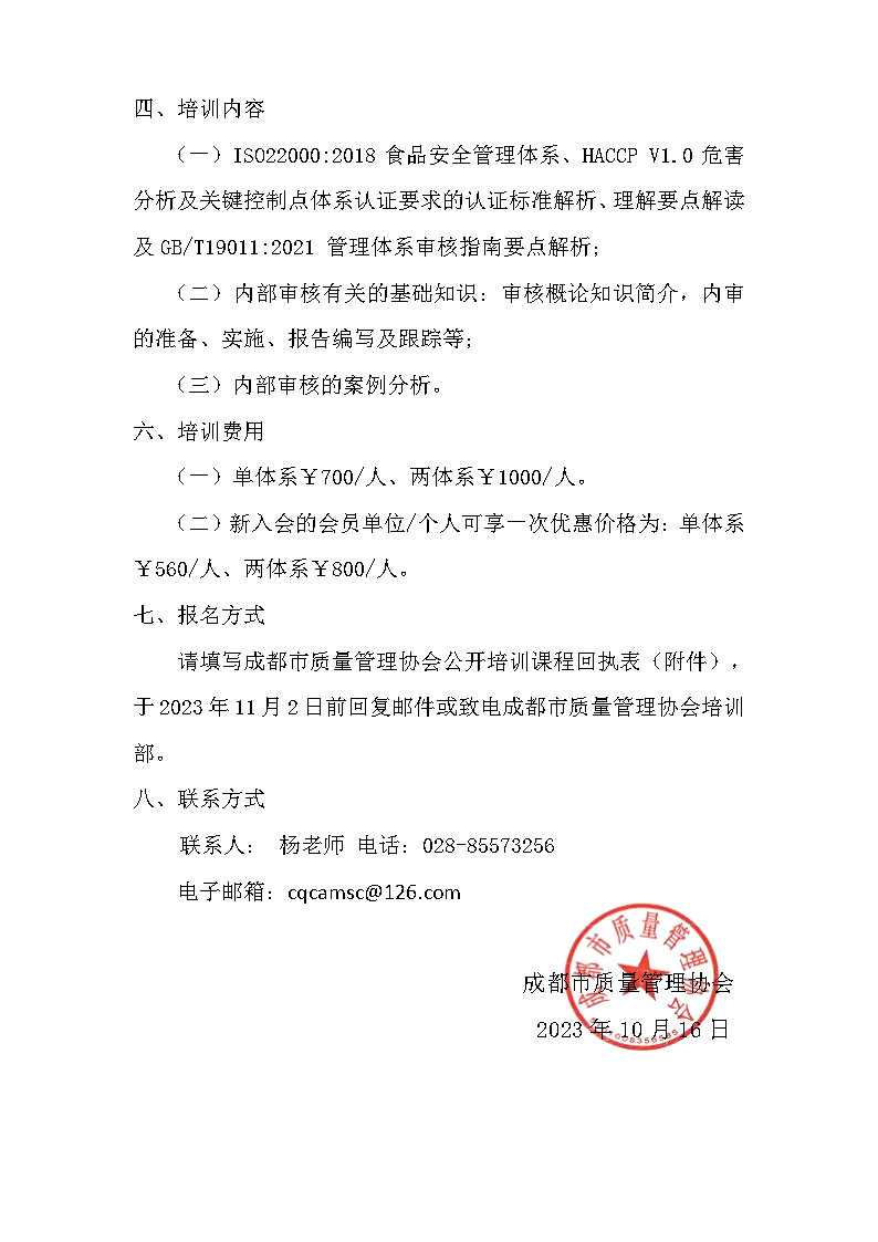
为帮助各会员单位及相关组织全面了解ISO22000:2018食品安全管理体系及HACCP V1.0危害分析及关键控制点体系认证要求的认证标准、相关法律法规,培养掌握标准审核技巧的内部审核员,协会将开展食品企业管理体系内审员培训工作。现将培训相关事宜通知如下:
上一篇:
关于举办“卓越绩效自......
下一篇:
关于举办“卓越绩效模......